手机版
English
学校主站
网站首页
部门概况
部门简介
组织架构
人员简介
学术委员会秘书处
科研管理
工作流程
立项管理
过程管理
结项管理
社会服务
横向技术与咨询服务
文化传承与社会服务
社会公益与志愿服务
成果推介
诚信建设
政策法规
科研诚信活动月
专项管理
智库建设
学术交流
学术团队
政策规章
上级文件
国家
部委
省级(自治区)
教育厅
校级
下载服务
课题模板
报销模板
科研档案
知识产权
通知公告
首页
通知公告
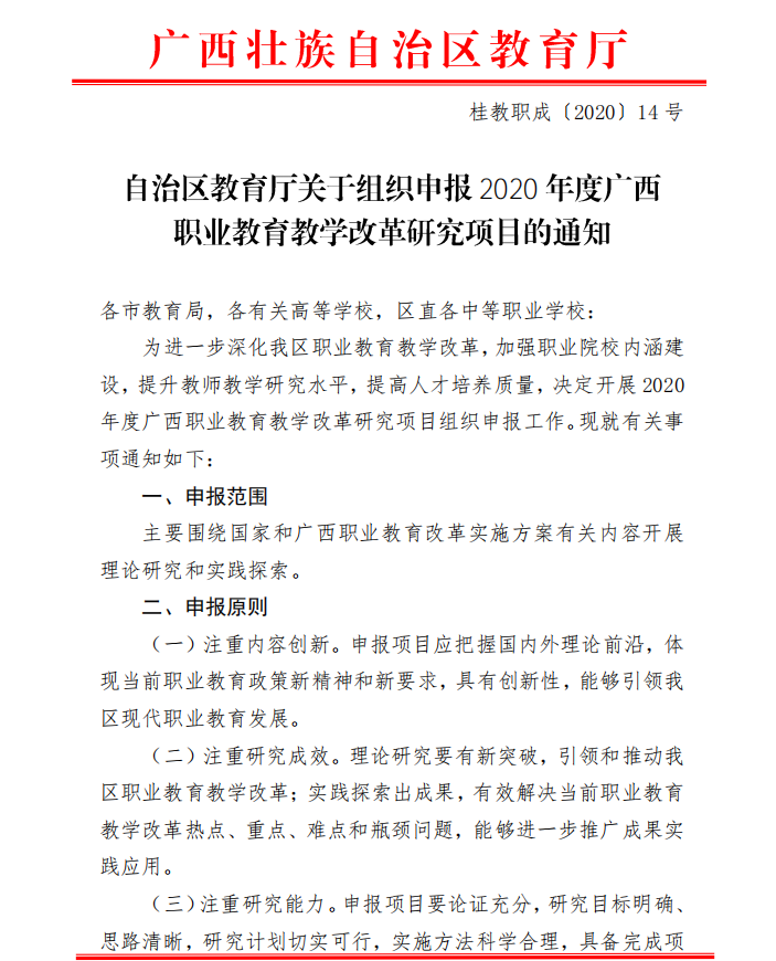
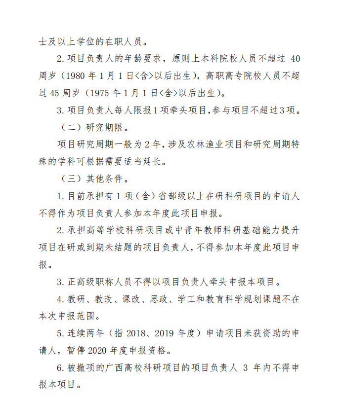
自治区教育厅关于组织申报2020年度 广西职业教育教学改革研究项目的通知
来源:科研处
责编: 蒋辉平
作者: 王雨
发布时间:2020-03-25
浏览量:
1475
附件:桂教职成〔2020〕14号附件
f.vi
上一篇:
自治区教育厅关于公布2020年度 广西职业教育教学改革研究项目的通知
下一篇:
关于我校申报2020年度广西高校中青年 教师科研基础能力提升项目的公示