关于组织参加第六届广西高校大学生"书海徜徉文脉相传"朗诵大赛的通知

来源:图书馆综合办公室 责编: 陈智滨 作者: 张新玲 发布时间:2024-09-05 浏览量:2422

各位师生:
为学习贯彻党的二十届三中全会精神,深入学习习近平文化思想,喜迎新中国成立75周年华诞,广西高教学会图书馆专业委员会、广西高校图书情报工作指导委员会决定举办第六届广西高校大学生“书海徜徉文脉相传 ”朗诵大赛。活动旨在引导全区在校大学生亲近经典,提升人文素养,培育文化自觉,增强文化自信,以诵读的力量,传承中华文明的精髓,激发大学生的使命担当,展现新时代大学生的风采。现将有关事项通知如下:
本次朗诵大赛具体内容附后,希望同学们踊跃报名参赛,请大家扫码提交作品!
 
手机小程序报送入口:          图书馆联系人:陈老师,15224522580。
 
 
北海艺术设计学院图书馆
2024年9月2日

附:
关于举办第六届广西高校大学生“书海徜徉文脉相传”朗诵大赛的通知

各高校图书馆:
为学习贯彻党的二十届三中全会精神,深入学习习近平文化思想,喜迎新中国成立75周年华诞,广西高教学会图书馆专业委员会、广西高校图书情报工作指导委员会决定举办第六届广西高校大学生“书海徜徉文脉相传”朗诵大赛。活动旨在引导全区在校大学生亲近经典,提升人文素养,培育文化自觉,增强文化自信,以诵读的力量,传承中华文明的精髓,激发大学生的使命担当,展现新时代大学生的风采。现将有关事项通知如下:
一、 组织机构
主办单位:广西高教学会图书馆专业委员会
广西高校图书情报工作指导委员会
承办单位:桂林医学院图书馆
协办单位:武汉鼎森电子科技有限公司(博看)
二、 活动主题
书海徜徉 文脉相传
三、活动时间
2024年9月-10月
四 、参与对象
全区高校大学生
五 、参赛内容及要求
(一)朗诵内容。作品需符合社会主义核心价值观,主题健康向上,并兼具思想性、文化性、艺术性。可自行选择符合主题的优秀经典诗歌、散文、文学作品章节等进行朗诵, 文体不限。
(二)朗诵要求。普通话朗诵,时长控制在3—5分钟内。
(三)朗诵形式。参赛采用单人或组合的朗诵形式。每位或每个组合限提交1个参赛作品。组合参赛计1个奖项,人数不得超过4人。
(四)参赛要求。参赛作品严禁他人代录,且参赛作品未曾在区、市级其他诵读、朗诵、展演等活动中获奖(针对本届大赛所评选出的参赛作品除外),一经发现违规,取消参赛资格。
六、报名方式
参赛单位在9月10日前把报名表(附件1)发送至主办方指定的邮箱(本科院校组:3405795565@gg.com高职高专院校组:2977740667@qq.com),各参赛单位领队或相关负责人加入第六届朗诵大赛沟通 QQ 群:615677066。
七、参赛作品报送方式
(一)博看朗读亭报送:可通过各参赛单位博看朗读亭完成参赛作品的录制,并将作品音频通过朗读亭朗诵大赛专题页面进行报名并上传参赛作品。
(二)博看朗读小程序报送:可用手机通过各参赛馆微信公众号中博看朗读小程序或直接扫码进入博看朗读小程序完成参赛作品的录制,录制完成后通过朗读小程序朗诵大赛专题页面报名并上传参赛作品。
( 三 )PC端报送:选手通过各单位图书馆官网进入朗诵大赛专题页面上传录制好的参赛作品报送。
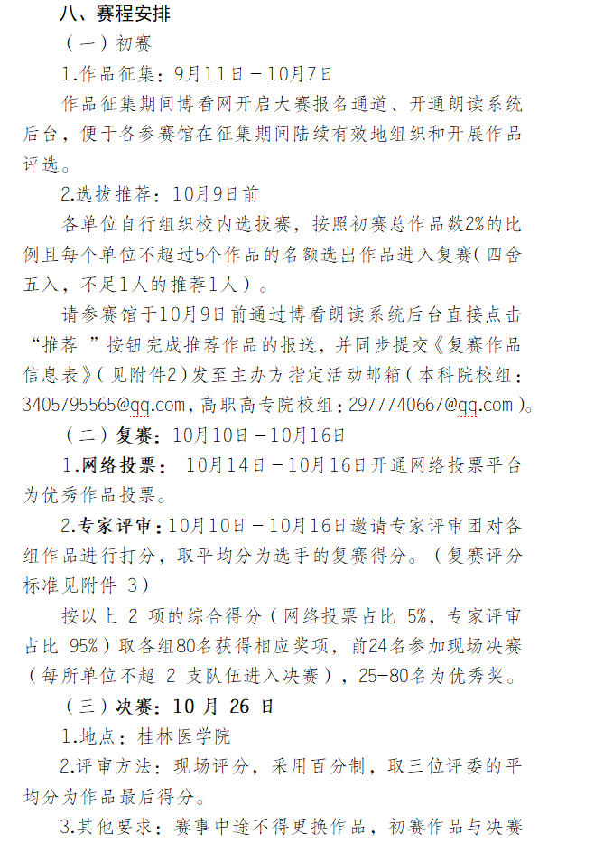
八、赛程安排
( 一 )初赛
1.作品征集:9月11日-10月7日
作品征集期间博看网开启大赛报名通道、开通朗读系统后台,便于各参赛馆在征集期间陆续有效地组织和开展作品评选。
2.选拔推荐:10月9日前
各单位自行组织校内选拔赛,按照初赛总作品数2%的比例且每个单位不超过5个作品的名额选出作品进入复赛(四舍五入,不足1人的推荐1人)。
请参赛馆于10月9日前通过博看朗读系统后台直接点击“推荐”按钮完成推荐作品的报送,并同步提交《复赛作品信息表》发至主办方指定活动邮箱(本科院校组:3405795565@qq.com, 高职高专院校组:2977740667@qq.com)。
( 二 )复 赛:10月10日-10月16日
1.网络投票:10月14日-10月16日开通网络投票平台为优秀作品投票。
2.专家评审:10月10日-10月16日邀请专家评审团对各组作品进行打分,取平均分为选手的复赛得分。(复赛评分标准见附件表1)
按以上2项的综合得分(网络投票占比5%,专家评审占比95%)取各组80名获得相应奖项,前24名参加现场决赛 (每所单位不超2支队伍进入决赛),25-80名为优秀奖。
( 三 )决赛:10月26日
1.地点:桂林医学院
2.评审方法:现场评分,采用百分制,取三位评委的平均分为作品最后得分。
3.其他要求:赛事中途不得更换作品,初赛作品与决赛
九、奖项设置
(一)个人奖项(各组)
(二)团体奖项
1.优秀组织奖(单位): 激励在活动实施过程中,在组织策划、宣传发动方面表现突出的优秀组织单位若干名(分别按本科院校组、高职高专院校组两个组别进行组织奖的 评选,以每一组别实际有效参赛单位的前20%计算奖项)。获奖单位将获得由广西高教学会图书馆专业委员会、广西高校图书情报工作指导委员会颁发的“优秀组织奖”获奖奖牌。评选标准如下:
(1)组织情况:参评优秀组织奖的单位组织人数需达到100人及以上。以初赛期间博看朗读系统后台统计的各参赛馆参与报名人数为评估依据(权重70%)。
(2)作品质量:以各参赛馆选送复赛作品累计评分的平均分为评估依据(权重30%)。
2.优秀组织奖(个人): 各组获得优秀组织奖的领队,也将获得由广西高教学会图书馆专业委员会、广西高校图书情报工作指导委员会颁发的“优秀组织奖”获奖证书。
3.指导老师奖: 获特等奖、一、二、三等奖参赛选手的指导老师(每个作品限一名指导老师。)
十、宣传及其他事项
(一)大赛组委会统一设计宣传展架模板,展架由各参赛馆自行制作并摆放于图书馆醒目处。
(二)严禁发布有意识形态问题的内容。
(三)本次活动为公益活动,不收取任何费用。参赛作品的知识产权归原创者所有,活动组织方享有作品的永久使用权,拥有对所有参赛作品进行展示、报道和宣传的权利。
(四)本活动最终解释权归主办方所有。
十一、赛事联系
(一)广西高校图工委秘书处:覃老师:0771-3271163
(二)桂林医学院图书馆:胡老师:19321310139
(三)博看:孔凡迪:18008622597、李正伟:15337145475、 赵霞:17386073375
 
 
附件:
1.朗诵大赛评分细则
 
广西高教学会图书馆专业委员会
广西高校图书情报工作指导委员会
2024年8月27日
 
附件:
朗诵大赛评分细则
 
一、初赛作品选拔:严格按照大赛规定的主题内容及作品时长要求(3~5分钟),各参赛馆可自拟标准,评审完成后按本通知名额于博看朗读系统后台直接点击“推荐”按钮上传参赛作品。
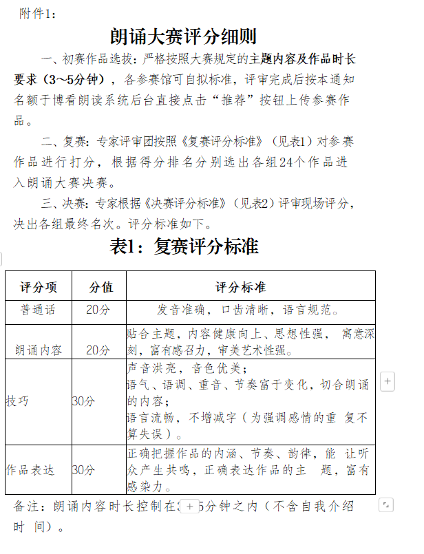
二、复赛:专家评审团按照《复赛评分标准》(见表1)对参赛作品进行打分,根据得分排名分别选出各组24个作品进入朗诵大赛决赛。
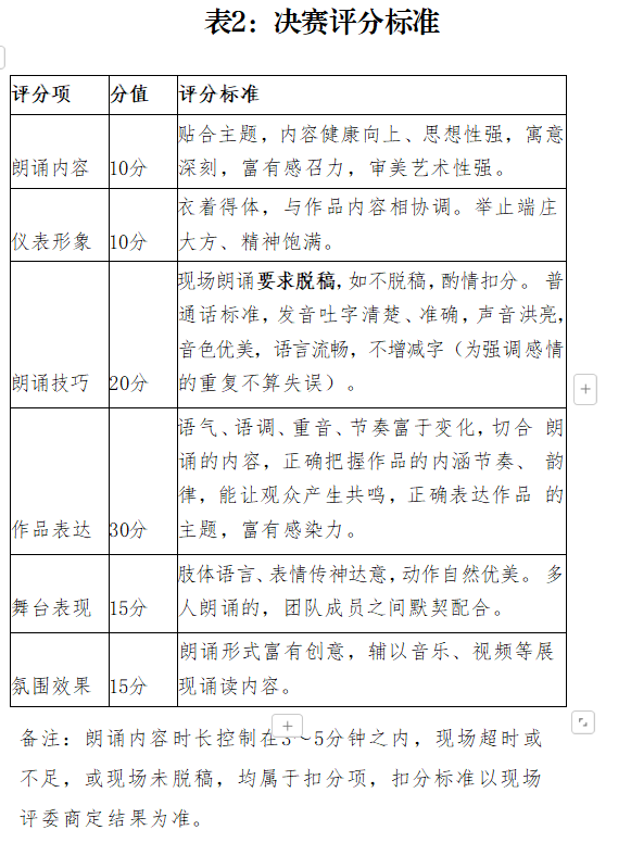
三、决赛:专家根据《决赛评分标准》(见表2)评审现场评分,决出各组最终名次。评分标准如下。
表1:复赛评分标准
备注:朗诵内容时长控制在:+5分钟之内(不含自我介绍时间) 。
 
表2:决赛评分标准
备注:朗诵内容时长控制在5~5分钟之内,现场超时或不足,或现场未脱稿,均属于扣分项,扣分标准以现场评委商定结果为准。